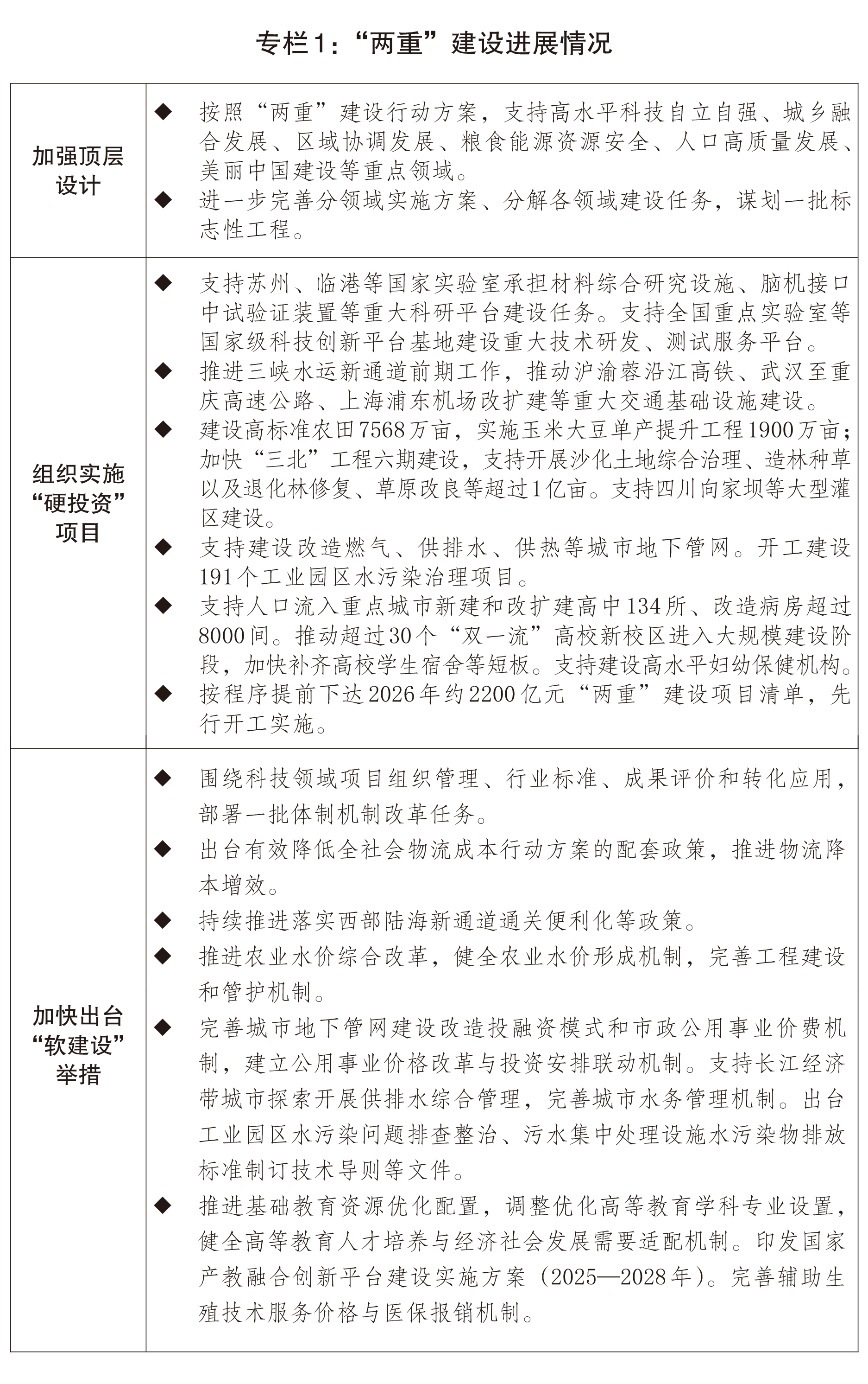
温州股票配资 两会受权发布丨关于2025年国民经济和社会发展计划执行情况与2026年国民经济和社会发展计划草案的报告(专栏1) 温州股票配资 来源:亿牛策略 网站:上阳网 日期:2026-03-16 13:08:01 查看:196